首页
协会介绍
行业信息
通知通告
协会信息
协会文件
政策法规
标准规范
创优工作
协会刊物
培训中心
会员园地
表格下载
联系我们
协会简介
协会章程
协会领导机构
国务院/建设部
北京市/住建委
国家标准
地方标准
行业标准
近年获奖工程
创优经验选登
问题提示
中心简介
学习交流
培训项目介绍
考试情况公示
政策法规
国务院/建设部
北京市/住建委
信息查询
协会刊物
表格下载
创优申报
首页
>>
政策法规
>>
北京市/住建委
北京市/住建委
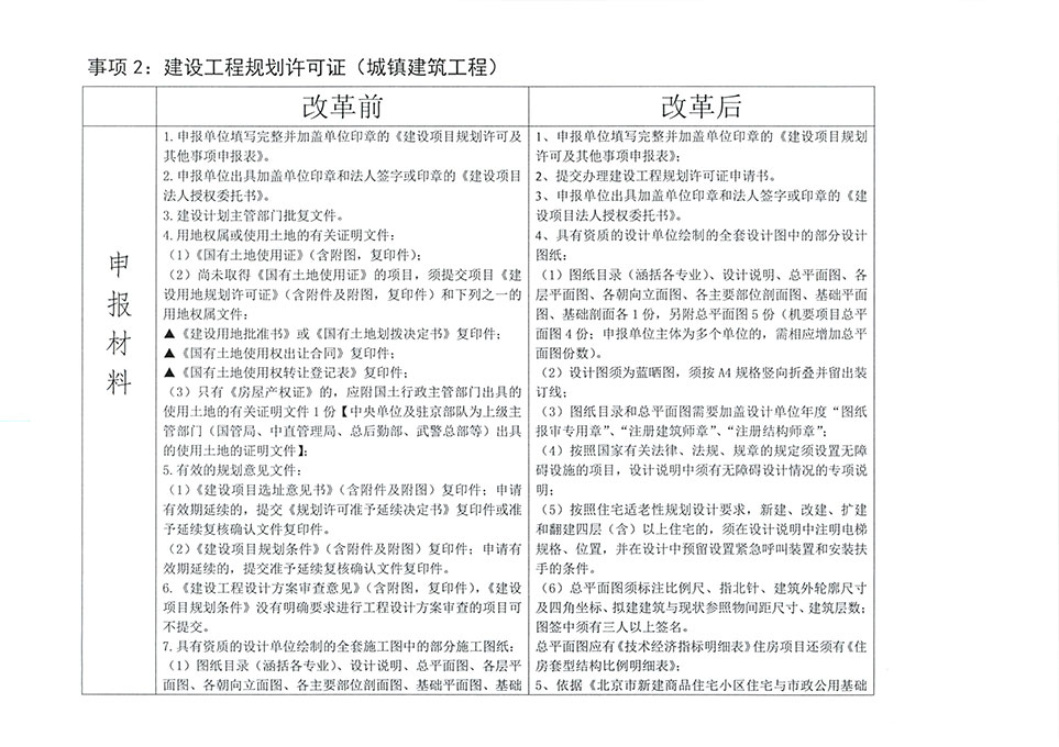
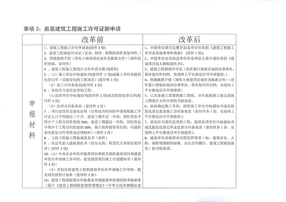
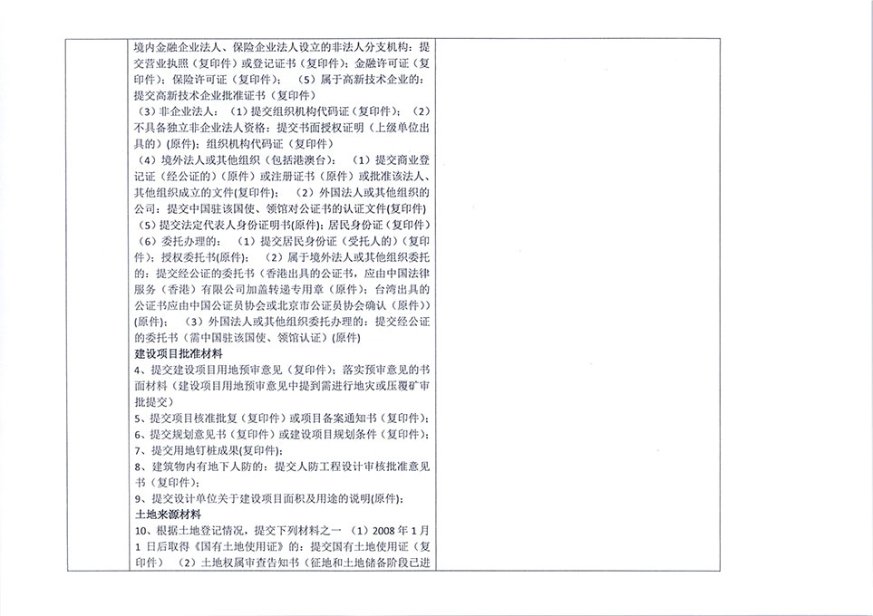
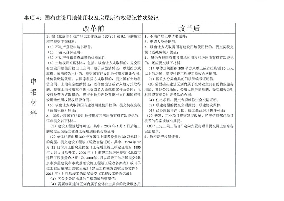
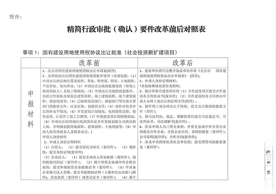
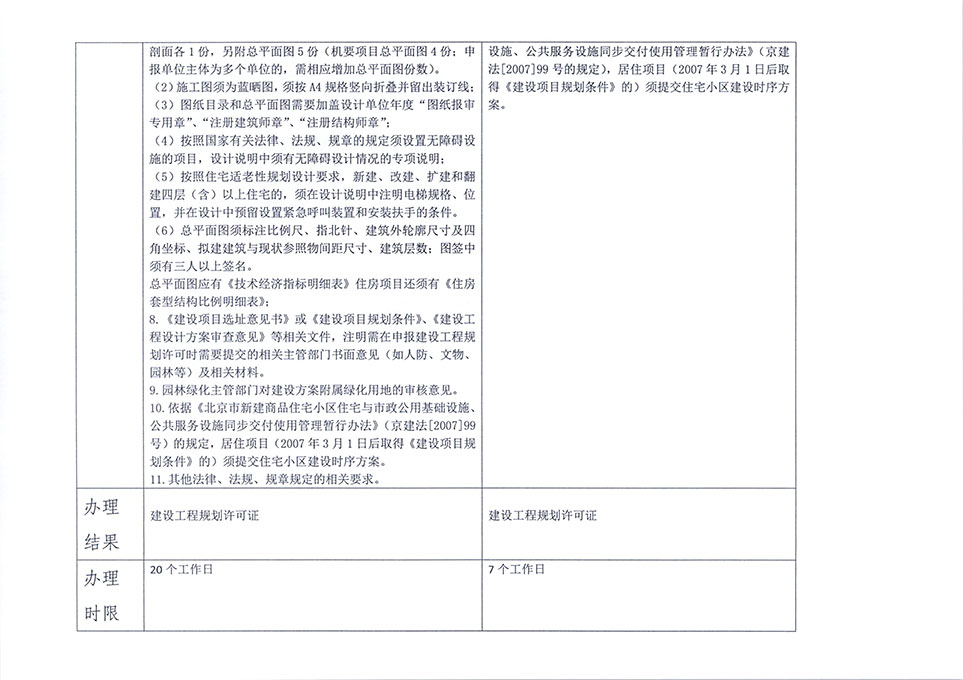
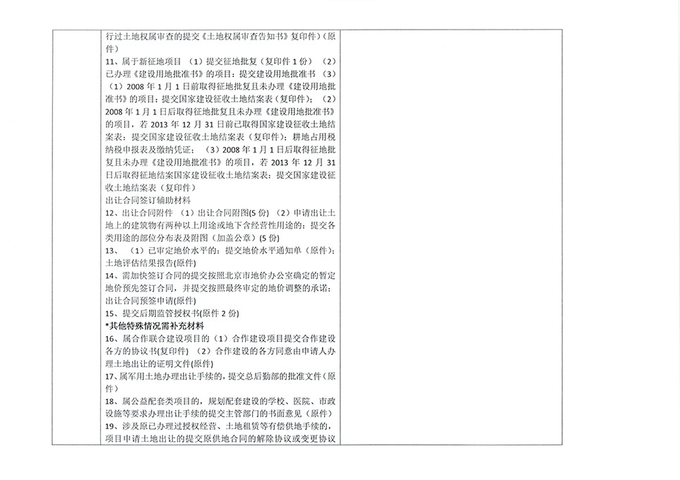
精简审批要件的通知(1)
时间:2018-05-09 19:32
主办单位 :
北京市工程建设质量管理协会
版权声明 : 本网站信息未经许可,不得转载或建立镜像,违者必究。
电话 :010-8312 8916
邮编 : 100067
传真 :010-8312 5388,010-8312 7828
E-mail :bjgczl@bjgczl.com.cn
地址 :北京市丰台区草桥东路8号院7号楼(北京城乡集团办公楼)二层
京ICP备 11038305号-1
网站建设:首企互联